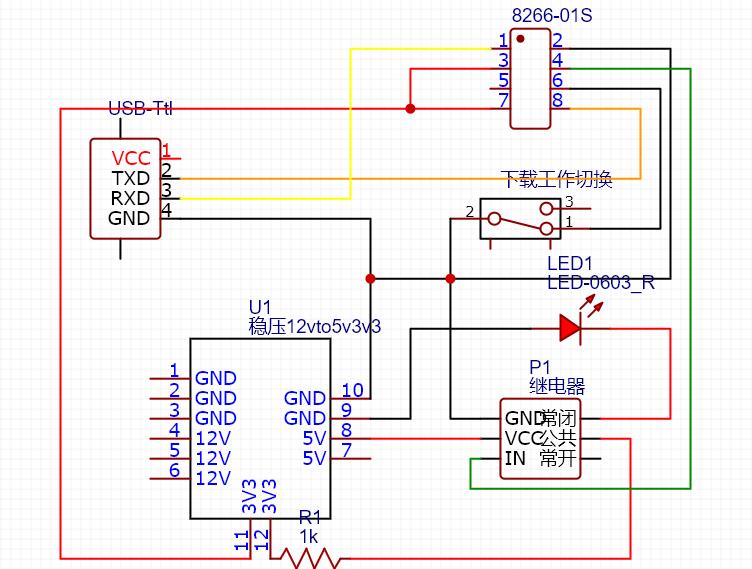
电路图还是上一篇文章的电路图,固件也是。


固件下载:https://github.com/xoseperez/espurna/releases
文件名:espurna-1.14.1-itead-sonoff-basic.bin
当时没截图,一下图片来自http://www.51hei.com/bbs/dpj-147053-1.html



智能家居:https://github.com/RavenSystem/esp-homekit-devices
蓝牙监视:https://github.com/andrewjfreyer/monitor
刷固件
esp8266 download tool v3.4.1 或以上
固件:tasmota-
参数选择
SPI SPEED: 40MHz
SPI MODE :DOUT
FLASH SIZE:8Mbit
设置继电器
1:设置--》模块设置--》选择Sonoff Dual R2-->保存
2:设置--》模块设置--》选择GPIO0-->选择RELAY-->保存
返回主界面,开关1就可以控制了

© 版权声明
文章版权归作者所有,未经允许请勿转载。